El método científico es un conjunto de pasos ordenados que se emplea principalmente para hallar nuevos conocimientos en las ciencias. Para ser llamado científico, un método de investigación debe basarse en lo empírico y en la medición, sujeto a los principios de las pruebas de razonamiento. Según el Oxford English Dictionary, el método científico es: «un método o procedimiento que ha caracterizado a la ciencia natural desde el siglo XVII, que consiste en la observación sistemática, medición, experimentación, la formulación, análisis y modificación de las hipótesis».
El método científico está sustentado por dos pilares fundamentales: la reproducibilidad y la refutabilidad. El primero, la reproducibilidad, implica la capacidad de repetir un determinado experimento, en cualquier lugar y por cualquier persona. Este pilar se basa, esencialmente, en la comunicación y publicidad de los resultados obtenidos (por ejemplo, en forma de artículo científico), y su verificación por la comunidad científica. El segundo pilar, la refutabilidad, implica que toda proposición científica debe ser susceptible de ser falsada o refutada (falsacionismo), siendo la falsabilidad el modus tollendo tollens del método hipotético-deductivo experimental.
Según James B. Conant, no existe un método científico. El científico usa métodos definitorios, métodos clasificatorios, métodos estadísticos, métodos hipotético-deductivos, procedimientos de medición, entre otros. Y según esto, referirse a el método científico es referirse a este conjunto de tácticas empleadas para constituir el conocimiento, sujetas al devenir histórico, y que eventualmente podrían ser otras en el futuro. Gregorio Klimovsky, Las desventuras del conocimiento científico Ello nos conduce a tratar de sistematizar las distintas ramas dentro del campo del método científico.
Descripción
Es una serie ordenada de pasos usados para producir nuevos conocimientos válidos de forma confiable. Método se refiere a las etapas que hay que recorrer para lograrlo, y científico se refiere a lo vinculado a la ciencia, es decir, a la producción de conocimiento, y al conjunto de técnicas y procedimientos que se emplean para hacerlo. La estructura de reglas y principios coherentemente concatenados del método científico permite minimizar la influencia de la subjetividad del científico en su trabajo, lo cual refuerza la validez de los resultados, y por ende, del conocimiento producido.
El «método científico» abarca entonces las prácticas utilizadas y ratificadas por la comunidad científica como válidas a la hora de exponer y confirmar sus teorías. Las teorías científicas, destinadas a explicar de alguna manera los fenómenos que observamos, pueden apoyarse o no en experimentos que certifiquen su validez. Es decir, el mero uso de experimentos no es necesariamente sinónimo del uso del método científico, o de su realización al 100%. Por ello, Francis Bacon definió el método científico de la siguiente manera:
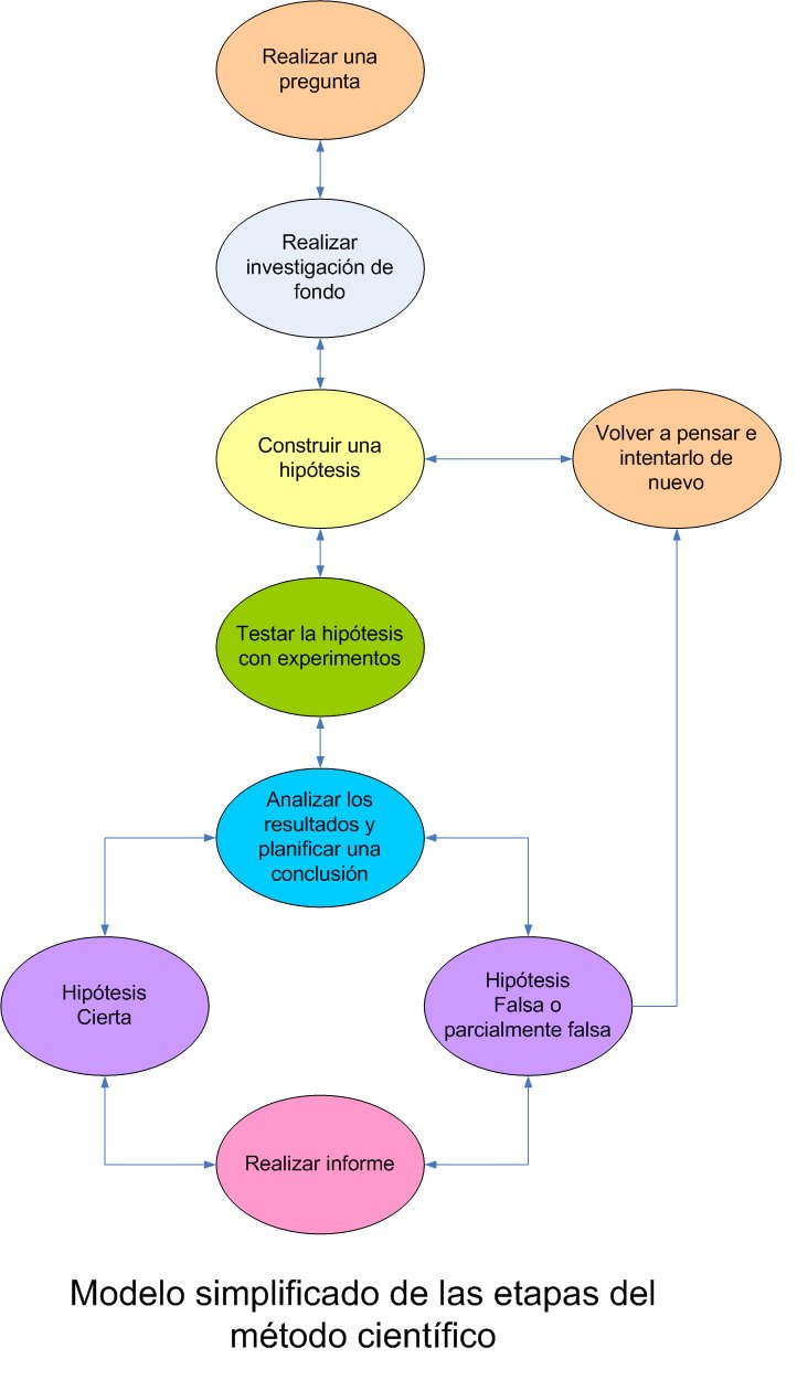
- Observación: Es aplicar atentamente los sentidos a un objeto o a un fenómeno, para estudiarlos tal como se presentan en realidad, puede ser ocasional o causalmente.
- Inducción: Extraer el principio fundamental de cada observación o experiencia.
- Hipótesis: Elaborar una explicación provisional de las observaciones o experiencias y sus posibles causas.
- Probar la hipótesis por experimentación.
- Demostración o refutación (antítesis) de la hipótesis.
- Tesis o teoría científica.
Así queda definido el método científico tal y como es normalmente entendido, es decir, la representación social dominante del mismo. Esta definición se corresponde sin embargo únicamente a la visión de la ciencia denominada positivismo en su versión más primitiva. Empero, es evidente que la exigencia de la experimentación es imposible de aplicar a áreas de conocimiento como la astronomía, la física teórica, etcétera. En tales casos, es suficiente la observación de los fenómenos producidos naturalmente, en los que el método científico se utiliza en el estudio (directos o indirectos) a partir de modelos más pequeños, o a partes de este.
Por otra parte, existen ciencias no incluidas en las ciencias naturales, especialmente en el caso de las ciencias humanas y sociales, donde los fenómenos no sólo no se pueden repetir controlada y artificialmente (que es en lo que consiste un experimento), sino que son, por su esencia, irrepetibles, por ejemplo la historia.
Así, por método o proceso científico se entiende aquellas prácticas utilizadas y ratificadas por la comunidad científica como válidas a la hora de proceder con el fin de exponer y confirmar sus teorías, como por ejemplo los Postulados de Koch para la microbiología. Las teorías científicas, destinadas a explicar de alguna manera los fenómenos que observamos, pueden apoyarse o no en experimentos que certifiquen su validez.
Tipología
La sistematización de los métodos científicos es una materia compleja y difícil. No existe una única clasificación, ni siquiera a la hora de considerar cuántos métodos distintos existen. A pesar de ello aquí se presenta una clasificación que cuenta con cierto consenso dentro de la comunidad científica. Además es importante saber que ningún método es un camino infalible para el conocimiento: todos constituyen una propuesta racional para llegar a su obtención.
1 – Método empírico-analítico. Conocimiento de manera lógica autocorrectivo y progresivo. Características de las ciencias naturales y sociales o humanas. Caracteriza a las ciencias descriptivas. Es el método general más utilizado. Se basa en la lógica empírica. Dentro de este podemos observar varios métodos específicos con técnicas particulares. Se distinguen los elementos de un fenómeno y se procede a revisar ordenadamente cada uno de ellos por separado.
1A – Método experimental. Algunos lo consideran por su gran desarrollo y relevancia un método independiente del método empírico, considerándose a su vez independiente de la lógica empírica su base, la lógica experimental. Que comprende a su vez al Método hipotético-deductivo. En el caso de que se considere el método experimental como un método independiente, el método hipotético-deductivo pasaría a ser un método específico dentro del método empírico analítico, e incluso fuera de este.
1B – Método de la observación científica. Es el propio de las ciencias descriptivas.
1C – Método de la medición. A partir del cual surge todo el complejo empírico-estadístico.
2 – Método hermenéutico. Es el estudio de la coherencia interna de los textos, la filología, la exégesis de libros sagrados y el estudio de la coherencia de las normas y principios.
3 – Método dialéctico. La característica esencial del método dialéctico es que considera los fenómenos históricos y sociales en continuo movimiento. Dio origen al materialismo histórico.
4 – Método fenomenológico. Conocimiento acumulativo y menos autocorrectivo.
5 –Método histórico. Está vinculado al conocimiento de las distintas etapas de los objetos en su sucesión cronológica. Para conocer la evolución y desarrollo del objeto o fenómeno de investigación se hace necesario revelar su historia, las etapas principales de su desenvolvimiento y las conexiones históricas fundamentales. Mediante el método histórico se analiza la trayectoria concreta de la teoría, su condicionamiento a los diferentes períodos de la historia.
6 – Método sistémico. Está dirigido a modelar el objeto mediante la determinación de sus componentes, así como las relaciones entre ellos. Esas relaciones determinan, por un lado, la estructura del objeto, y, por otro su dinámica.
7 – Método sintético. Es un proceso mediante el cual se relacionan hechos aparentemente aislados y se formula una teoría que unifica los diversos elementos. Consiste en la reunión racional de varios elementos dispersos en una nueva totalidad. Este método se presenta más en el planteamiento de la hipótesis. El investigador sintetiza las superaciones en la imaginación para establecer una explicación tentativa que someterá a prueba.
8 – Método lógico. Es otra gran rama del método científico, aunque es más clásica y de menor fiabilidad. Su unión con el método empírico dio lugar al método hipotético-deductivo, uno de los más fiables hoy en día.
8A – Método lógico-deductivo. Mediante él se aplican los principios descubiertos a casos particulares, a partir de un enlace de juicios. Destaca en su aplicación el método de extrapolación. Se divide en:
- Método deductivo directo de conclusión inmediata. Se obtiene el juicio de una sola premisa, es decir, que se llega a una conclusión directa sin intermediarios.
- Método deductivo indirecto o de conclusión mediata. La premisa mayor contiene la proposición universal, la premisa menor contiene la proposición particular, de su comparación resulta la conclusión. Utiliza silogismos.
9 – Método lógico-inductivo. Es el razonamiento que, partiendo de casos particulares, se eleva a conocimientos generales. Destaca en su aplicación el método de interpolación. Se divide en:
9A – Método inductivo de inducción completa. La conclusión es sacada del estudio de todos los elementos que forman el objeto de investigación, es decir, que solo es posible si conocemos con exactitud el número de elementos que forman el objeto de estudio, y además, cuando sabemos que el conocimiento generalizado pertenece a cada uno de los elementos del objeto de investigación.
9B – Método inductivo de inducción incompleta. Los elementos del objeto de investigación no pueden ser numerados y estudiados en su totalidad, obligando al sujeto de investigación a recurrir a tomar una muestra representativa que permita hacer generalizaciones. Este a su vez comprende:
- Método de inducción por simple enumeración o conclusión probable. Es un método utilizado en objetos de investigación cuyos elementos son muy grandes o infinitos. Se infiere una conclusión universal observando que un mismo carácter se repite en una serie de elementos homogéneos, pertenecientes al objeto de investigación, sin que se presente ningún caso que entre en contradicción o niegue el carácter común observado. La mayor o menor probabilidad en la aplicación del método radica en el número de casos que se analicen; por tanto, sus conclusiones no pueden ser tomadas como demostraciones de algo, sino como posibilidades de veracidad. Basta con que aparezca un solo caso que niegue la conclusión para que esta sea refutada como falsa.
- Método de inducción científica. Se estudian los caracteres y/o conexiones necesarios del objeto de investigación, relaciones de causalidad, entre otros. Guarda enorme relación con el método empírico.
9C – Método analógico. Consiste en inferir de la semejanza de algunas características entre dos objetos, la probabilidad de que las características restantes sean también semejantes. Los razonamientos analógicos no son siempre válidos.
El método científico como método para la eliminación de falacias y prejuicios
El método científico envuelve la observación de fenómenos naturales y luego, la postulación de hipótesis y su comprobación mediante la experimentación. Pues bien, los prejuicios cognitivos no son más que hipótesis, inducciones o construcciones mentales que han sido sesgadas positiva o negativamente por el cerebro. Asimismo cuando se realizan afirmaciones o se argumenta y estos prejuicios cognitivos salen a la luz se convierten en falacias. El prejuicio cognitivo o proceso mental con el que se sesgan las creencias no se puede eliminar pues es un aspecto fisiológico intrínseco a la psique del ser humano y que además parece estar extendido evolutivamente ya que cumple su función en la asociación y reconocimiento de objetos cotidianos, véase por ejemplo pareidolia. Lo que es posible es compensar el sesgo o modificar las propias creencias mediante el método científico como mecanismo para descartar hipótesis que son falsas. De esta forma, el sesgo se situaría en dirección a hipótesis que son menos falsas hasta nuevas revisiones en busca de factores desconocidos o nueva información.
La ciencia no pretende ser ni absoluta, ni autoritaria, ni dogmática. Todas las ideas, hipótesis, teorías; todo el conocimiento científico está sujeto a revisión, a estudio y a modificación. El conocimiento que tenemos representa las hipótesis científicas y teorías respaldadas por observaciones y experimentos (método empírico).
Para no caer en el prejuicio cognitivo es necesario, por tanto, la experimentación, el no hacerlo llevaría a la misma negligencia puesto que la verdad de una aseveración según el método científico recae en la fuerza de sus evidencias comprobadas por experimentación. Después de llevar a cabo la experimentación se analizan los resultados y se llega a una conclusión. Si los resultados respaldan la hipótesis, esta adquiere validez; si los resultados la refutan, esta se descarta o se modifica presentando nuevas formas para refutarla.
El método científico es también afectado naturalmente por los prejuicios cognitivos ya que los efectos asociativos de nuestra mente son los que permiten, al mismo tiempo, lanzar el mayor número de hipótesis. Sin embargo, el método, si es bien ejecutado en sus últimos y más importantes pasos, permite desecharlas.
El primer paso en el método científico de tipo empírico es la observación cuidadosa de un fenómeno y la descripción de los hechos, es aquí donde entran en juego los prejuicios. Después, el científico trata de explicarlo mediante hipótesis las cuales, ya están sesgadas por los prejuicios en la percepción de los acontecimientos o en las propias creencias. Sin embargo, solamente las ideas que puedan comprobarse experimentalmente están dentro del ámbito de la ciencia lo que permite desechar muchas teorías. Si las hipótesis enunciadas fueran invalidadas deberían predecir las consecuencias en el experimento y además debería ser posible repetirlas. De esta forma, mediante la experimentación, la repetición y supervisión del experimento por parte de personas que pudieran tener otros sesgos cognitivos se minimizan los errores del experimento, los errores en la interpretación de los resultados o errores en estadísticas que harían a la teoría una falsa o imprecisa creencia. Por eso, en ciencia se usa la revisión por pares, a mayor número de revisiones menor probabilidad de sesgo o de falsa interpretación de los datos experimentales, con lo que el trabajo es considerado más riguroso o estable. Un proceso así aunque mucho menos riguroso se puede observar en el pensamiento crítico cuando este requiere de investigación activa propia para el esclarecimiento de argumentos y comprobación de las fuentes de información. En el pensamiento crítico se toman decisiones en función de la carga de la prueba que se hayan realizado sobre las fuentes y los argumentos y la información que se obtiene puede llegar a ser indirecta (de ahí la falta de rigurosidad). En el método científico no solo debe ser el hecho probado por la experimentación directa sino que debe ser posible repetirlo.
El método empírico es un gran avance que permite aproximarse a la verdad. Es un gran hito que ha permitido avanzar a la sociedad y debe ser dado a conocer ampliamente para extender su uso en otras disciplinas, sin embargo, el método sigue siendo un método que está restringido a la capacidad del evaluador. Esto quiere decir, que no solo los sesgos o la cultura influyen en el método sino que también este está limitado por la capacidad misma de la especie humana. Es el ser humano el que no solo propone las ideas sino que decide cómo verificarlas. ¿Qué ocurriría si el ser humano no fuera capaz de ver más allá de su inteligencia para saber la verdad?. La idea de que existe una limitación de la especie limita la misma aplicación del método. Para evitar esto, tal y como la evolución generó desde el mismo caos no inteligente seres tan complejos como los humanos, la combinación aleatoria de elementos de experimentación junto a la paralelización de la experimentación y unas reglas energéticas claras, deberían realizar descubrimientos aleatorios en largos periodos de tiempo. La combinación de estos dos métodos el evolutivo-aleatorio junto con el método científico empírico podrían producir avances más importantes por no estar constreñidos al marco cultural actual. De hecho mucho de los avances científicos se han producido por casualidad, error y suerte y no por deducción consciente.
El problema con los prejuicios cognitivos es que normalmente se aplican a conceptos que cambian con regularidad quizás a una velocidad mayor de lo que es posible medirlo mediante pruebas o experimentación, además no son uniformes y poseen excepciones, estos prejuicios se basan por tanto en probabilidades y no en afirmaciones certeras. El método científico por lo menos permite ponderar estas probabilidades, realizar estadísticas y revisar la propia seguridad en las afirmaciones. De esta forma debería eliminar la posición de certeza o del perfecto conocimiento del funcionamiento del mundo. El método científico, por tanto, se convierte en el método maestro para probar hipótesis y desechar las falsas. A esto se refería Einstein cuando dijo «No existe una cantidad suficiente de experimentos que muestren que estoy en lo correcto; pero un simple experimento puede probar que me equivoco». De otra forma, sin el método científico, las presunciones o prejuicios quedarían fijas cuando las circunstancias cambian, sujetas a nuestras propias interpretaciones de la realidad.
Modelos de Explicación Científica
El modelo clásico de investigación científica deriva del trabajo de Aristóteles, quien distinguió las formas del razonamiento aproximado y el exacto, estableció el esquema de tres puntos de los razonamientos abductivo, deductivo e inductivo, y también trató las formas compuestas tales como el razonamiento por analogía.
En 1877, Charles Sanders Peirce caracterizó la investigación en general no como la persecución de la verdad per se, sino como el esfuerzo para desplazarse de las irritantes e inhibitorias dudas, nacidas de las sorpresas, desacuerdos y demás, y así alcanzar una creencia segura, creencia en la cual uno está preparado para actuar. Enmarcó la investigación científica como parte de un espectro mayor e incitado por la misma duda, no por meras dudas verbales o hiperbólicas, las cuales sostenía que eran infructuosas. Delineó cuatro métodos para establecer opiniones, ordenadas de la menos a la más exitosa:
- El método de la tenacidad (política de no apartarse de la creencia inicial) – la cual trae consuelo y firmeza pero guía a intentar ignorar la información contraria y otros puntos de vista como si la verdad fuera intrínsecamente privada y no pública. Va contra el impulso social y los dubitativos ya que uno puede darse cuenta cuando la opinión ajena es igual de buena que la propia. Sus éxitos pueden ser brillantes pero tienden a ser transitorios.
. - El método de la autoridad – se sobrepone a los desacuerdos, pero a veces con cierta brutalidad. Sus éxitos pueden ser majestuosos y duraderos, pero no puede funcionar plenamente como para suprimir las dudas indefinidamente, en especial cuando la gente aprende de sociedades presentes y pasadas.
. - El método del a priori – que promueve la conformidad con menor brutalidad pero fomenta que las opiniones sean como los gustos, surgiendo en conversaciones y comparaciones de perspectivas en términos de lo que es «aceptable por la razón.» Por tanto depende de las modas, y es cíclico con el tiempo. Es más intelectual y respetable pero, como en los primeros dos métodos, sostiene creencias caprichosas y accidentales, haciendo que algunas mentes entren en duda.
. - El método científico – el método en el que la investigación se tiene a sí misma como falible, y por ello se prueba, se critica, se corrige y se mejora a sí misma.
Principal fuente de Investigación: Wikipedia.







