Los seresAtributo filosófico griego que se le adjudica a una entidad capaz de definirse a sí misma frente a un medio capaz. Se escribe con s Ser es el más general de los términos. Con la palabra «Ser» se intenta abarcar el ámbito de lo real... humanosEl ser humano (a veces llamado genéricamente hombre, aunque ese término puede aplicarse a muejeres) constituyen, desde el punto de vista biológico, una sola especie animal: Homo sapiens. En el pasado, el género Homo fue más diversificado, y durante el último millón y medio de... no somos iguales, no percibimos de igual manera, ni hemos construido en nuestra mente un mismo modelo de como funciona la realidad. Unos operan con un modelo totalmente desajustado e irrealEl predicado 'es irreal' significa "carece de realidad" o, simplemente, "no es real". Así, decir 'X es irreal* equivale a decir 'X no es real'.Dicho predicado parece ofrecer algunas dificultades. En efecto, decir que algo es irreal es lo mismo que decir que hay algo..., que siempre genera sufrimientoSensación motivada por cualquier condición que someta a un sistema nervioso al desgaste. El sufrimiento puede ser por causas físicas o emocionales (psicológicas) y siempre es consciente, no se puede hablar de sufrimiento inconsciente según el psicoanálisis como tampoco se puede hablar de sentimiento o..., mientras que otros -que han tienen una cosmovisión superior- permanecen en pazOctavio Irineo Paz y Lozano (Speaker Icon.svg oír) (Ciudad de México, 31 de marzo de 1914-19 de abril de 1998) fue un poeta, escritor, ensayista y diplomático mexicano, Premio Nobel de Literatura en 1990. Se le considera uno de los más influyentes escritores del siglo... interior y en total confianza, aceptandoLa vida es un espacio abierto al Sí. Mientras no decimos No, normalmente se asume que estamos en el “Sí”. Sin embargo, cuando aceptamos ponemos en juego el valor y respeto de nuestra palabra. Cuando la persona no acepta lo que está ocurriendo, está en... lo que sucede a su alrededor.
Estas diferencias tan extraordinarias, son creadas porque no todosDel latín totus y hace referencia a algo que se toma o se comprende enteramente. Por ejemplo: si en un salón hay ocho personas de sexo masculino y ninguna mujer, puede decirse que allí todos los asistentes son hombres. En un marco determinado, la noción... los seres humanos estamos vibrando en el mismo nivel, no todos hemos vivido las mismas experiencias, ni hemos cometido el mismo número de equivocaciones. Es precisamente equivocarnos el camino y reflexionarSir Ernest Rutherford, presidente de la Sociedad Real Británica y Premio Nobel de Química en 1908, contaba la siguiente anécdota: Hace algún tiempo, recibí la llamada de un colega. Estaba a punto de poner un cero a un estudiante por la respuesta que había dado... sobre elloEllo, yo y superyó son conceptos fundamentales en la teoría del psicoanálisis con la que Sigmund Freud intentó explicar el funcionamiento psíquico humano, postulando la existencia de un «aparato psíquico» que tiene una estructura particular. Sostuvo que este aparato está dividido, a grandes rasgos, en..., lo que genera comprensiónActo de comprender, que quiere decir a su vez abarcar, rodear, circunscribir algo. En Matemática se dice que un conjunto se define por comprensión, cuando se mencionan las características comunes de sus elementos, sin nombrarlos uno por uno. El caso opuesto es por extensión. Por... sobre como los hechosSegún la definición que nos trae el diccionario José Ferrater Mora, se dice de algo que es un "hecho" cuando está ya efectivamente "hecho" (factum), cuando está ya "cumplido" y no puede negarse su realidad (o su "haber sido real"). Se dice por ello que... transcurren, al permitirnos discernir las accionesOriginado en el vocablo en latín actio el término acción se refiere de forma general al acto de hacer algo, o al resultado del mismo. Dejar de tener un rol pasivo para pasar a hacer algo o bien a la consecuencia de esa actividad. Se... y conductasEs la manera de proceder que tienen las personas u organismos, en relación con su entorno o mundo de estímulos. El comportamiento puede ser consciente o inconsciente, voluntario o involuntario, público o privado, según las circunstancias que lo afecten. La ciencia que estudia la conducta y... que al ir en contra del orden universalLos universales son los supuestos referentes de los predicados como "verde", "áspero", "amigo" o "insecto". La existencia de los universales se postula para justificar nuestra manera de hablar acerca de los individuos. Así por ejemplo, estamos justificados en decir de una planta que "es verde",..., generan caos y sufrimiento.
Es muy importanteEste atributo se asocia a ocupar un rol de relevancia social, a través del cual se supone que esa persona le importa a muchos o a todos. Eso surge de que esas personas poseen recursos o atribuciones que pueden afectar mi vida para bien o... entender que pasar de una dimensión a otra no implica cambiarDenota la transición que ocurre de un estado a otro, por ejemplo: el concepto de cambio de estado de la materia en la física (sólido, líquido y gaseoso) o de las personas en su estado civil (soltero, casado, divorciado o viudo); o las crisis, o... de lugar, sino de estado de conciencia. Así que, para “ascender a una dimensión superior” no tenemos que dejar el planeta, sino simplemente expandir nuestro estado de conciencia.
No todos hemos desarrollado las mismas virtudesLas virtudes son disposiciones que nos permiten obrar para el bien, la justicia y la verdad. Por eso, conllevan a la rectitud de la voluntad y alejan a las personas de los vicios. Su valía se fue transformando a lo largo de la historia. Para..., talentos y habilidadesDel término latino habilitas: Maña o Pericia + Capacidad para desarrollar algunas tareas. Cabe destacar que la habilidad puede ser una aptitud innata (es decir, transmitida por la vía genética) o desarrollada (adquirida mediante el entrenamiento y la práctica). Por lo general, ambas cuestiones se complementan: una..., ni la misma capacidad de reflexionar, elegirElegir es la capacidad del hombre "libre" de crear su propio destino. Noten que hago incapié en el término libre, y me estoy refiriendo a consciente de las acciones que toma y como ellas inciden en la creación de su vida. Hacer una elección consiste... y actuarAristóteles introdujo en su filosofía los términos e)ne/rgeia —que se vierten usualmente por "acto" o "actualidad"—y du/namij — que se traduce comunmente por "potencia" . En el artículo sobre la noción de Potencia analizamos varios significados aristotélicos de este concepto en relación con el de acto.... para generar resultadosLos resultados son corolarios, la consecuencia o el fruto de una determinada situación o de un proceso. El concepto se emplea de distintas maneras de acuerdo al contexto. Se sabe que es un nombre de efecto formado a partir del participio del verbo resultar y... de armonía en nuestras vidasEl término vida (en latín: vita),desde la biología, hace referencia a aquello que distingue a los reinos animal, vegetal, hongos, protistas, arqueas y bacterias del resto de las realidades naturales. Implica las capacidades de nacer, crecer, metabolizar, responder a estímulos externos, reproducirse y morir. A pesar de que no puede indicarse con precisión, la evidencia sugiere que ha existido.... No todos disponemos de la misma auto-estima, ni la misma capacidad de manifestación. No todos estamos en el mismo grado, no asistimos a los mismos cursos, ni asumimos las mismas asignaturas, en la escuela universal de los contrastesLa palabra "contraste" está formada con raíces latinas y significa "diferencia notable". Sus componentes léxicos son: el prefijo contra- (enfrentamiento, oposición) y stare (poner de pie). Definición desde el Color Diferencia del tono del color con intensidad entre un punto de una imagen. Un ejemplo....
La diferencia la creaSegún José Ferrater Mora, el término 'creación' puede entenderse filosóficamente en cuatro sentidos: (1) Producción humana de algo a partir de alguna realidad preexistente, pero en tal forma que lo producido no se halle necesariamente en tal realidad; (2) Producción natural de algo a partir... nuestra capacidad de aprenderEl aprendizaje ontológico es un proceso transformacional que busca modificar la forma en que una persona observa e interpreta la realidad para generar nuevas acciones y posibilidades. Se basa en la idea de que nuestro ser integra el lenguaje, con su emoción y corporalidad, buscando... a transformarEl presente trabajo, no pretende teorizar sobre el tema planteado, sino simplemente, abrir el debate en relación a aquellos problemas vinculados a la gestión de los recursos humanos, que constituyen desafíos comunes a todas las empresas de servicios públicos en éste fin de siglo. De..., servir y disfrutarLa palabra "disfrutar" viene del latín, compuesta del prefijo dis (separación o repartición por múltiples vías, también intensificación como aquí) y fructus (fruto). Es decir, significa "sacar la fruta" o "gozar del producto de algo". Acuérdense que "fruto" metaforiza el resultado de algún trabajo o... en armonía. Y en nuestra formación de Mentoring la llevamos adelante por el camino de la introspección, desarrollando la calidadCompilado por Beth Ludojoski - viernes, 21 de marzo de 2008, 15:19 Es la totalidad de los rasgos y características de un producto o servicio que se sustenta en su habilidad para satisfacer las necesidades establecidas implícitas.No hay asunto más importante en los negocios de... de nuestro observadorNo sabemos cómo las cosas son. Sólo sabemos cómo las observamos o cómo las interpretamos. Vivimos en mundos interpretativos. Declara un extracto de Rafaél Echeverría. A primera vista, este pudiera parecer un principio inocente, sin mayores consecuencias. Sin embargo, basta mirarlo con algún detenimiento para..., nuestra apertura, flexibilidad, resolución centramientoEl centramiento es considerada una de las disposiciones corporales del modelo Met, y se encuentra ubicada en el nivel 6. Es la disposición en la cual nuestra creencia y convicción nos permiten realizar una determinada acción, en un determinado momento y lugar, sin pensar y... y conexiónEn el contexto de la Ontología de la Conciencia, la “conexión” se refiere a la interrelación profunda y significativa entre diferentes aspectos de la existencia, tanto a nivel individual como colectivo. Aquí te explico algunos puntos clave sobre este concepto: Definición de Conexión • Interrelación... a la hora de transitarDesde una de sus acepciones este término designa cuando se pasa de una situación o estado, a otro, por ejemplo: “Transitó la vida sin disfrutarla” o “”El tránsito de la niñez a la adolescencia suele ser conflictivo” o “Transitó por todos los cargos antes de... y abordar las circunstanciasEn el lenguaje de Aristóteles, lo contingente, se contrapone a lo necesario. Las contingencias o las circunstancias son consideradas en lógica como expresiones modales. El sentido de 'Es contingente' es discutido. Algunos consideran que 'Es contingente que p' es lo mismo que 'Es posible que p'; otros estiman....
Sin embargo todos tenemos una potencia similar para crear y experimentarMétodo común de las ciencias y tecnologías. Consiste en el estudio de un fenómeno, reproducido generalmente en un laboratorio, en las condiciones particulares de estudio que interesan, eliminando o introduciendo aquellas variables que puedan influir en él. Se entiende por variable o constantemente cambiante a... una infinita variedad de estadosEstado de Consciencia es aquel en que se encuentran activas las funciones neurocognitivas superiores. El estado de consciencia determina la percepción y el conocimiento del mundo psíquico individual y del mundo que nos rodea. Existen muchos fenotipos en el estado de consciencia. Ejemplos claros son... de ser, para extraer comprensión de esas vivenciasDel latín “vivere” que significa poseer existencia o vida, aludiendo a las experiencias de vida personales, podemos decir que vivencia, es lo que cada uno experimenta, en su cotidianeidad, simplemente por existir, siendo estas experiencias transformadoras de su esencia, y a su vez reconociendo que... que transformen nuestra ignoranciaLa ignorancia (del verbo «ignorar», del latín ignorare, ‘no saber’; derivado negativo de la raíz gnō- de (g)noscere, ‘saber’) es un concepto que indica falta de saber y/o conocimiento o experiencia y tiene curso común en los ámbitos filosófico, pedagógico y jurídico. En sentido filosófico Se puede entender en diversos sentidos según la tradición de que se trate: occidental... en sabiduríaLa mayoría de la gente cree que la palabra sabiduría (referida a un alto grado de conocimiento) viene del verbo "saber", cuando en realidad proviene de "sabor" del latín sapere = "tener buen gusto y tener inteligencia para saborear la vida". ¿Qué es la Sabiduría?....
Adentrándonos en el Proceso
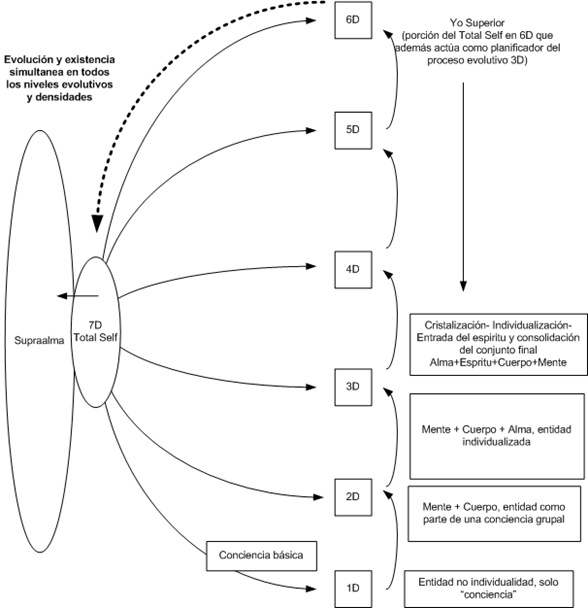
En ese proceso de superaciónVencimiento de un obstáculo o dificultad o mejora que haya tenido lugar en la actividad que cada persona desarrolla, esto en cuanto a lo profesional y metiéndonos más en el plano personal, la superación, también, es la mejora que una persona puede experimentar en sus... constante, los seres humanos ascendemos por las dimensiones vibratorias experimentando distintos niveles de conscienciaLas personas somos algo más que células, músculos, huesos y una piel que nos envuelve. Tenemos consciencia y conciencia, dos dimensiones que nos dotan de humanidad. Saber diferenciar ambos conceptos nos ayudará a comprendernos mucho mejor. Comencemos por lo que tienen en común: ambos términos.... Este holograma que forman los niveles de conciencia para entender el universo comenzó con planteamientos de David BohmDavid Joseph Bohm (20 de diciembre de 1917 - 27 de octubre de 1992) fue un físico teórico estadounidense-británico, conocido por sus contribuciones a la física cuántica, la filosofía y la neuropsicología. Nació en Wilkes-Barre, Pensilvania, en una familia judía. Estudió en el Colegio del Estado..., Stanislav Groff y Gregory BatesonNació en el Reino Unido, 9 de mayo de 1904 - San Francisco, Estados Unidos, 4 de julio de 1980, antropólogo, científico social, lingüista y cibernético cuyo trabajo se interrelaciona con muchos otros campos intelectuales. Algunos de sus escritos más notables son encontrados en sus..., entre otros buscando comprender como se relaciona la mente y la conciencia del ser humano.
La teoríaSegún el desarrollo de la definiciónen Wikipedia, una teoría es un sistema lógico-deductivo constituido por un conjunto de hipótesis o asunciones, un campo de aplicación (de lo que trata la teoría, el conjunto de cosas que explica) y algunas reglas que permitan extraer consecuencias de... del universo como un holograma es predicada a partir de la ideaTérmino filosófico que se puede analizar bajo cuatro puntos de vista según José Manuel Fernández Cepedal 1950-2001: ⃞ Lógico: La idea es un concepto, que tiene un significado. ⃞ Ontológico: La idea es algo material que existe en el mundo real. ⃞ Transcendental: La idea... de que el tiempo-espacio no es perfectamente estable sino que muestra irregularidades, o se pixela por decirlo de un modo más digital, entre más nos acercamos, como una especie de fotografíaArte y la técnica de obtener imágenes duraderas debido a la acción de la luz. Es el proceso de proyectar imágenes y capturarlas, bien por medio del fijado en un medio sensible a la luz o por la conversión en señales electrónicas. Basándose en el... en baja resolución. Esta premisa también fue planteada por Mandelbrot, el creador de la teoría de los fractales, quien descubrió este extraño comportamientoEl desarrollo y la vida del ser humano se desenvuelve a través de sucesivas etapas que tienen características muy especiales. Cada una de ellas se funde gradualmente en la etapa siguiente. Sin embargo, no hay un acuerdo unánime para determinar cuántas y cuáles son esas... del universo físico graciasSentimiento, emoción o actitud de reconocimiento de un beneficio que se ha recibido o recibirá. La experiencia de la gratitud ha sido históricamente un foco de varias religiones del mundo, y ha sido tratada de forma extensa por filósofos de la moral como Adam Smith... a su intento de medir la costa británica como si fuera un elementoNuestro abecedario lleva este nombre por el orden de sus primeras letras: A, B, C, D. El alfabeto es por las dos primeras letras griegas: Α (alfa) y Β (beta). Hay personas que dicen el antiguo alfabeto romano empezaba con L, M, N... y que... estático. Experimentos recientes en el campo de las físicaDel lat. physica, y este del gr. τὰ φυσικά, neutro plural de φυσικός, 'natural, relativo a la naturaleza. Es la ciencia natural que estudia las propiedades, el comportamiento de la energía, la materia (como también cualquier cambio en ella que no altere la naturaleza de... de los hoyos negros han evidenciadoAbasuly Reyes - martes, 23 de agosto de 2011, 14:42 Fuente tomada: Diccionario José Ferrater Mora El problema de la evidencia está estrechamente relacionado con el de la certidumbre, lo que hemos dicho acerca de ésta puede iluminar grandemente lo que se podría enunciar sobre... que la naturalezaEn general, con el término naturaleza nos referimos al conjunto de la realidad física que nos rodea, distinguiéndola así de las producciones humanas, como la cultura y la historia. En filosofía, sin embargo, siguiendo a los filósofos de Mileto, se ha entendido por naturaleza preferentemente... del universo bienEl primer problema que plantea la noción de Bien, es un problema de vocabulario. Por un lado hay varios términos y varias expresiones cuyas significaciones son afines: 'el Bien', 'la bondad, 'lο bueno'. Común a todas estas expresiones es el hecho de que se trata... podría tratarse de una especie de replicador de ecos holográmicos y en ese sentido que lo que consideramos como «la realidad» no ser más que una emanación fantasmagórica.
La teoría que presentamos aquí está representada por un nivel básico por cada uno de los 7 coloresLos colores son la impresión producida por un tono de luz en los órganos visuales, o más exactamente, es una percepción visual que se genera en el cerebro de los humanos y otros animales al interpretar las señales nerviosas que le envían los fotorreceptores en la retina del ojo, que a su vez interpretan y distinguen las distintas longitudes de... mono cromáticos en que se descompone la luzDel latín lux, lucis, parte de la radiación electromagnética que puede ser percibida por el ojo humano. En física, el término luz se usa en un sentido más amplio e incluye todo el campo de la radiación conocido como espectro electromagnético, mientras que la expresión..., conformando el arco iris. Uno por cada una de las 7 notas musicales, 7 días de la semana. Y simbólicamente por cada uno de las artes liberales, virtudes cardinales, los colores del arco iris, las maravillas del mundoEl término 'mundo ' designa: (a) el conjunto de todas la cosas; (b) el conjunto de todas las cosas creadas; (c) el conjunto de entidades de una clase ("e l mundo de las ideas", "el mundo de las cosas físicas"); (d) una zona geográfica ("el..., según George A. Miller describe en su libro: The magical number seven, plus or minus two, al referirse a los patrones cognitivos.
Cada dimensión utiliza de los chakrasPara la mirada induhista, los chakras son centros de energía inmensurables (no medibles) situados en el cuerpo humano. Según las doctrinas hinduistas, los chakras son seis, pero para la teosofía y el gnosticismo hay siete principales. Dejamos claro que no existe evidencia científica de su existencia desde las ciencias... para ordenar el cuerpoPara Aristóteles, el cuerpo es una realidad limitada por una superficie; el cuerpo tiene, pues, efectivamente extensión: es un espacio y, en la medida en que sea algo, una substancia. El cuerpo no es una pura materia o potencialidad; tiene un ser, es decir, es... etérico y generar su energíaEl término energía (del griego ἐνέργεια enérgeia, «actividad», «operación»; de ἐνεργóς energós, «fuerza de acción» o «fuerza de trabajo») tiene diversas acepciones y definiciones, relacionadas con la idea de una capacidad para obrar, surgir, transformar o poner en movimiento. En física, energía se define como la capacidad para realizar un trabajo. En tecnología y economía, «energía» se refiere a un recurso... vital. Así es como se conforma la llamada «escala o escalera de Jacob«, por la que ascendemos los seres humanos a medida que vamos logrando comprensión, hasta alcanzar nuestro máximo aprendizajeProviene de la palabra “aprendiz”, que a su vez procede del bajo latín “aprehendivus”, y este de “apprĕhendĕre”, que significa aprender, y en donde el prefijo “ad” connota proximiadad y dirección, y en donde el término “prĕhendĕre” significa “percibir” Cotidianamente se lo asocia al proceso de adquirir....
Cada uno de esos 7 colores básicos, el rojoEl color rojo es uno de los más antiguos, poderosos y universales de la historia de la humanidad. Desde la sangre hasta el fuego, desde el amor hasta la guerra, desde el arte hasta la religión, el rojo ha sido un símbolo de vida y..., el naranjaEl color naranja es un color secundario que se forma al mezclar el rojo y el amarillo. Es un color cálido, vibrante y alegre que se asocia con las relaciones, la autoestima y el optimismo. En este artículo, vamos a explorar el significado, la historia,..., el amarillo, el verde, el azul, el índigo y el violeta, tiene en su interior 7 subniveles o tonos dentro de la misma gama de color, por lo tanto se genera un abanico de 823.543 oportunidadesLa palabra "oportunidad" viene del latín " opportunitas ", compuesto con: El prefijo ob (enfrente de, en contra de) que asimila a op, como vemos en opaco, opresión y oprobio. Este prefijo se asocia con una raíz indoeuropea *epi- (cerca de, en, contra). La palabra... de acción en la dimensión ontológica. Entre más alto vibre tu consciencia, más ajustado a la realidad será el modelo conceptualSegún Pfänder los conceptos son los elementos últimos de todos los pensamientos. En esta caracterización del concepto va implícita, según la definición hecha del pensamiento, una radical distinción entre el concepto entendido como entidad lógica y el concepto tal como es aprehendido en el curso... que alcances sobre la vida y sobre los procesos que experimentas.
Obviamente esto determina distintas capacidades perceptivas y muy distintos sistemasConjunto de elementos dinámicamente relacionados, formando una actividad, para alcanzar un objetivo. Los sistemas operan sobre datos/energía/materia para proveer información/energía/materia. Para ver una descripción completa de la teoría de los sistemas te invitamos a leer el archivo adjunto. Según el desarrollo publicado en Wikipedia, un... de creenciasCreer es el estado de la mente en el que una persona supone verdadero el conocimiento o la experiencia que tiene acerca de un suceso o cosa; cuando se objetiva, el contenido de la creencia presenta una proposición lógica, y puede expresarse mediante un enunciado... sobre el orden y sobre la verdadera naturaleza del amorSe usa el término 'amor' para designar actividades, o el efecto de actividades, muy diversas; el amor es visto, según los casos, como una inclinación, como un afecto, un apetito, una pasión, una aspiración, etc declara José Ferrater Mora en su diccionario. Es visto también....
Cada dimensión representa un nuevo desafíoDesafío es la acción y efecto de desafiar, una verbo que hace referencia a competir, retar o provocar a alguien. Puede ser, por lo tanto, una competencia donde una rivalidad queda en manifiesto. Por ejemplo: “Roger Federer y Rafael Nadal se enfrentarán en un desafío que determinará quién es... de aprendizaje muy distinto al que se vive desde las otras dimensiones.
En este puntoRepresentación que carece de dimensión, constituyendo una situación extrema que no se da en la vida real. Así la punta de un lápiz, o un grano de arena, por mínima extensión, ocuparán un lugar en el espacio. Se representa con un redondel, o una x,..., es importante distinguirNo podemos observar algo para el cual no tengamos las distinciones. Por eso es que desde el Coaching Ontológico decimos que "Miramos con nuestros Ojos, pero Observamos con nuestras Distinciones" El diccionario y el sentido común, nos dicen que el concepto “distinción” está asociado a... las Dimensiones de la Conciencia de los Planos Geométricos y de la física. Mientras las primeras hablan del orden vibratorio de la vida, los planos representan el contexto que hemos sido capaces de crear, representar en nuestra mente para luego manifestarlos (en cualquiera de las dinámicas de nuestra vida). Las dimensiones son las que crean los planos en los que se sustenta nuestra existenciaLa palabra "existencia" proviene de la palabra latina existere ("emerger", "aparecer", "presentarse", "salir", "hacerse visible"). Es interesante ver los matices que dicha etimología sugiere. El verbo latino "sisto", en su sentido intransitivo, viene a significar estar, permanecer, sostenerse. Basta ver los diferentes matices que toma en sus derivados: consistir,.... Para comprender los planos de la física recomiendoAcción y efecto de recomendar, vocablo formado por los siguientes términos de origen latino: el prefijo de reiteración, “re” y el verbo “commendare”, a su vez integrado por el prefijo de unión, “con” y por “mandare”, de “manus” con el significado de “mano” y dare” en... leer este artículoLa palabra artículo proviene del latín “articulus”, que es a su vez diminutivo de “artus” = parte. Sería entonces una pequeña parte de algo, de un todo. En gramática, se denomina artículo, a aquella parte de la oración, variable, que se usa especialmente para indicar... relacionado inspirado en Carl Sagan. Comprender los planos de la física a su vez sirven como ejercicioMuchos sufrimos el estrés en nuestro puesto de trabajo, e irónicamente la propia sobrecarga de trabajo impide a mucho poder atajar el problema por falta de tiempo. Propuesta para hacer ejercicios mindfulness que son lo suficientemente simples para que cualquiera pueda realizarlos en su propia casa... para ampliar nuestra consciencia.
- [A] «Expansión hacia realidadesEs el principio que contrapesa al principio de placer. Así como éste tiende a la satisfacción inmediata, el de realidad se apoya en la realidad externa y en la experiencia personal, buscando el equilibrio o la distensión por caminos distintos a la satisfacción inmediata. Así... mentales» (Universo Supercuerda 5D).
- [B] «Interconexión causal y atemporal». (Universo Supercuerda 6 y 7D)
- [C] «Sintetización energética del Todo». (Supermembrana 8D)
- [D] «Pluralidad de dimensiones unificadas». (Universo Bulk)
.
Para comprender mejor las implicancias entre algunos de los elementosSegún José Ferrater Mora, puede emplearse este término en cualquiera de los cuatro sentidos siguientes. (1) Para compendiar una serie de vocablos usados por diversos filósofos con el fin de designar las entidades últimas que, a su entender, constituyen la realidad y en particular la... de este cuadro te recomiendo ver este videotecnología de la grabación, procesamiento, almacenamiento, transmisión de imágenes y reconstrucción por medios electrónicos digitales o analógicos de una secuencia de imágenes que representan escenas en movimiento. Etimológicamente la palabra video proviene del verbo latino video, vides, videre, que se traduce como el verbo ‘ver’....:
¿Dónde aprender más sobre las Dimensiones?
Sobre la 3ra, 4ta y 5ta dimensiónLa 5ta Dimensión de la Trascendencia humana, según la cosmovisión del Dr. Sorrentino, se enfoca en aspectos que trascienden las dimensiones físicas, psico-sociales, ontológicas y espacio-temporales, explorando la conciencia y la espiritualidad, como una cualidad que supera o sobrepasa los límites naturales visibles, las circunstancias... hemos hecho especificacionesPara Etimologías de Chile, la palabra específico viene del latín specificus, que es un adjetivo compuesto de species (vista, visión, aspecto, especie, clase, categoría) y la raíz del verbo facere (hacer), con apofonía radical (-fic-). Lo específico es lo "que hace especie", en realidad lo... en una compilación publicada que las desarrolla. En ella plantea que hoy está cuestionada la existencia de una tercera dimensiónEn física, geometría y análisis matemático, un objeto o ente es tridimensional (3D) si tiene tres dimensiones. Es decir, cada uno de sus puntos puede ser localizado especificando tres cifras dentro de un cierto rango. Por ejemplo, anchura, altura y profundidad. El espacio a nuestro..., propia para todos nosotros.
En el artículo titulado: Encuentro de ConcienciasMichael B. Beckwith es un ministro, autor y fundador del Centro Espiritual Internacional Ágape en Beverly Hills, California. Conocí a Michael gracias a un amigo que me llevó a Ágape en 2015 mientras participábamos diariamente del Curso de Milagros. El encuentro con Michael fue muy poderoso.... describimosExplicar o contar las características esenciales y accidentales de cosas, personas, animales, plantas, procesos o lugares, en forma ordenada. La descripción literaria, significa pintar con palabras, para que el lector al avanzar en la lectura de la descripción pueda hacerse una imagen mental de cómo... las fases que atraviesa la conciencia humana observadas en el Modelo MƐT® en un encuentroLa primera definición de este verbo es dar de manera casual con la persona u objeto que se busca. En segundo lugar, es formar una opinión o un juicio sobre un asunto, una persona o un objeto. Es también tener los mismos gustos o afinidades. Específicamente... con los aportes de Michael Beckwith. (actualización de setiembre 2023)
Las dimensiones de conciencia responden a los diferentes grados o frecuencias de vibraciónDel verbo vibrar viene del latín vibrare (agitarse rápidamente, temblar, también reverberar). ... Este verbo latino parece reposar sobre una raíz indoeuropea *weip- que marca la agitación y que también se detecta en sánscrito. Se denomina vibración a la propagación de ondas elásticas produciendo deformaciones y tensiones sobre un medio continuo (o posición de... energética y estos facilitan diferentes niveles de entendimientoProcedencia: Del vocablo griego nou=j (véase Nous) y el vocablo latino intellectus que se traducen al español de varias maneras, entre ellas por 'entendimiento' e 'intelecto'. Estos dos vocablos son a veces usados como si fuesen sinónimos. Así, por ejemplo, se escribe 'entendimiento agente (o.... Estas dimensiones mantienen una relaciónEstablecer una relación o correspondencia entre cosas o personas. "La película relaciona el suceso con la mafia internacional y el tráfico de drogas; una errónea creencia relaciona la hemorragia nasal con una subida de la tensión arterial" Relación social puede referirse a una multitud de interacciones... con las dimensiones geométrico-espaciales presentadas en este artículo.
Todo ser vivo puede transitarlos progresivamente a través de sus experiencias vivenciales, otorgándole un conocimientoConjunto de datos interrelacionados adquirido a través de la experiencia, del aprendizaje (a posteriori), o a través de introspección (a priori). Acción de conocer. Facultad de sentir. Entendimiento, inteligencia, razón natural. Sistema que explica las relaciones entre el pensamiento y los objetos y entre el... que hace expandir su conciencia y comprender profundamente estas dimensiones.
Es importante comprender que aunque un ser humano esté vibrando en una dimensión de conciencia determinada, con cada pensamientoEl pensamiento es una función cognitiva esencial que nos permite procesar información, reflexionar, razonar y crear ideas. En términos genéricos indica un conjunto de actividades mentales tales como el razonamiento, la abstracción, la generalización, etc. cuyas finalidades son, entre otras, la resolución de problemas, la..., actitudActitud y conducta (o comportamiento) son dos términos que están intimamente ligados. La actitud puede considerarse como cierta forma de motivación social - de carácter secundario, frente a la motivación biológica, de tipo primario - que impulsa y orienta la acción hacia determinados objetivos y... y conducta lo está modificando. Por lo tanto, aunque la vibración influya en el observador que estamos siendo, somos nosotros los responsables de la respuesta que ofrecemos a las circunstancias.
Esta premisa es propia del Modelo MƐT® y no sabemos si corresponde a otros desarrollos descriptos. Sin embargo, su no aclaración, encajaría al ser en un espacioEn la filosofía antigua el problema del espacio fue discutido con frecuencia al hilo de la oposición entre lo lleno, to\ ple/on y lo vacío, to\ keno/n. Desde cierto punto de vista, esta oposición es paralela a la que existe entre la materia y el... fijo que no se correspondería con las múltiples conductas observadas frenteParte frontal de la cabeza. Se trata, formalmente, de una zona de la cabeza limitada por tres zonas, dos en el cráneo y una en el cuero cabelludo. La parte superior de la frente está definida por la línea del cabello, el borde de la... a las diferentes circunstancias.
No se trata de alcanzar un determinado nivel u otro, o forzar las cosas para ascender escalones en una escalera que solo existe en nuestra percepciónPercepción. Función psíquica que permite al organismo, a través de los sentidos, recibir y elaborar las informaciones provenientes del exterior y convertirlas en totalidades organizadas y dotadas de significado para el sujeto. La percepción es la manera en la que el cerebro de un organismo..., para guiar nuestro aprendizaje. Sino de permitirnos observar las circunstancias desde múltiples dimensiones. Así es como el resultado de nuestra observaciónLa Observación es la técnica de recogida de la información que consiste básicamente, en observar, acumular e interpretar las actuaciones, comportamientos y hechos de las personas o objetos, tal y como las realizan habitualmente. En este proceso se busca contemplar en forma cuidadosa y sistemática... será diferente.
Finalmente solo podemos intervenir en una dimensión cuando la estamos observando. Dr Fabián SorrentinoDirector de la Fundación SONRIA y el Portal Educativo: SONRIA.UNIVERSITY Visitar Perfil en Linkedin. El Doctor Fabian Sorrentino es Master y MentorCoach, especialista en el desarrollo de la creatividad y la conciencia humana. Por más de 30 años se ha dedicado a la Innovación e....
¿Qué conexión existe entre las dimensiones, los planos, los elementos, la ciencia y el espírituCada vez que hablamos de superación y procesos es natural que paralelamente aparezcan un concepto como en de las dimensiones. Dicho concepto fue creado para nuestra comprensión de las cosas. Para la conceptualización. Declara el Dr Fabián Sorrentino en el Manual del Mentor. Las dimensiones...?
Para comprender esto te recomiendo ver este video.
¿Qué te ha parecido el video, que nuevo observador has ganado, que nueva comprensión has alcanzado… qué harás con esto nuevo que has aprendido?
¿Acaso de esto no se trata la superación? De ir comprendiendo más para transitar nuevos caminosVías que se construyen para permitir el desplazamiento de hombres y vehículos. Partiendo de este significado, el término puede hacer referencia a algo físico y real (como lo es una ruta por donde circulan los coches o un sendero para recorrer a pie que conduce..., que lleven nuestra vida hacia un horizonte superador…
OK, si ya ha aparecido un nuevo compromiso en ti y eliges compartirlo, abajo puedes hacerlo. Al comentarnos te enviaremos por mail el linkUn Link o Hipervínculo (también llamado enlace, vínculo, o hiperenlace) es un elemento de un documento electrónico que hace referencia a otro recurso, como por ejemplo otro documento o un punto específico del mismo o de otro documento. Combinado con una red de datos y un protocolo de acceso, un hipervínculo permite acceder al recurso referenciado... a la siguiente parte de este material, donde iremos adentrándonos en cada una de las dimensiones.
Un caluroso abrazo: Dr Fabián Sorrentino.
Algunas Fuentes Consultadas para concebir este trabajoUno de los factores productivos básicos, junto con la tierra y el capital, que se combina con ellos para la producción de bienes y servicios. El trabajo, por las particularidades que presenta, se negocia en un mercado con características propias, el mercado de trabajo. Aunque...: Merleau Ponty, FenomenologíaLa fenomenología (del griego antiguo φαινόμενoν, 'aparición', 'manifestación' y λογος, 'estudio, tratado') es una forma de filosofía que estudia el mundo respecto a la manifestación y de esta manera es utilizada por muchos terapeutas. La fenomenología es una corriente filosófica, muy amplia y diversa, por... de la percepción, París: Gallimard, 1945. Portal de la Conciencia, Julián Peragón, Fernando Malkún,








