La resolución de problemas es la fase que supone la conclusión de un proceso más amplio que tiene como pasos previos la identificación del problema y su modelado. Por problema se entiende un asunto del que se espera una solución que dista de ser obvia a partir del planteamiento inicial. El matemático G. H. lo definió de forma ingeniosa: «La resolución de problemas es lo que haces cuando no sabes qué hacer».
La resolución de problemas reside principalmente en dos áreas: la resolución de problemas matemáticos y la resolución de problemas personales —en los que se presenta algún tipo de obstáculo a su resolución—, mientras que los fundamentos son estudiados en psicología del pensamiento, ciencia cognitiva y teoría de la decisión.
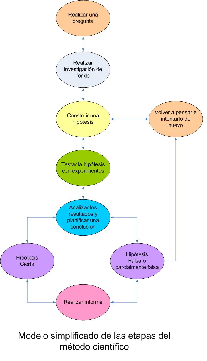
Esquema del proceso de resolución de problemas. Basado en Sol, HG (1984). «El papel emergente de simulación basado en la investigación de sistemas de apoyo a las decisiones»
Utilidad de la Resolución
El término «resolución de problemas» se utiliza en muchas disciplinas, a veces con diferentes puntos de vista, a menudo con diferentes terminologías. Por ejemplo, se trata de un proceso mental en psicología, un proceso computarizado en informática, y un proceso de trabajo en negocios.
Los problemas, normalmente abordados por la ciencia, también se pueden clasificar en dos tipos diferentes para su resolución:
- Problemas mal o poco definidos: son aquellos que no tienen objetivos claros o caminos evidentes de solución.
- Problemas bien definidos: tienen objetivos específicos y caminos de solución claramente definidos. En psicología, la resolución de problemas se refiere a un estado voluntario de llegar a una «meta» definitiva en una condición presente que, o bien todavía no se ha alcanzado directamente, o la misma está muy lejos, o requiere de lógica más compleja para poder encontrar una descripción de las condiciones faltantes o pasos necesarios para alcanzar la meta. Dentro de esta disciplina la resolución de problemas es la parte final de un proceso más amplio que también incluye: identificación y determinación del problema.
Considerada como la más compleja de todas las funciones intelectuales, la resolución de problemas ha sido definida como un proceso cognitivo de alto nivel que requiere de la modulación y control de habilidades más rutinarias o fundamentales.
Mientras que la resolución de problemas está presente desde el inicio de la evolución humana, especialmente en la historia de las matemáticas, la naturaleza de los procesos de resolución de problemas humanos y sus métodos se han estudiado por la psicología en los últimos cien años. Los métodos de estudio de la resolución de problemas incluyen: introspección, conductismo, simulación, simulación por computadora y experimentación. Los psicólogos sociales han distinguido recientemente entre la resolución de problemas independientes e interdependientes.
Ciencias Cognitivas: Dos Escuelas
Dentro de las ciencias cognitivas, las investigaciones de los procesos de resolución de problemas difieren entre las áreas de conocimiento y en los niveles de experiencia y, por consiguiente, los resultados obtenidos en el laboratorio no necesariamente se pueden extender fuera del laboratorio, esto ha conducido a que, desde la década de 1990, se haga énfasis en la resolución de problemas en el mundo real. Sin embargo, este énfasis se ha expresado de forma diferente en América del Norte y Europa. La investigación en América del Norte se ha centrado en el estudio de problemas en ámbitos de conocimiento diferentes —problemas de la física natural—, mientras que gran parte de la investigación europea se ha centrado en la innovación de la resolución de problemas complejos, y se ha realizado a través de escenarios computarizados.
Europa
Han surgido dos enfoques principales, uno iniciado por Donald Broadbent en el Reino Unido y el otro por Dietrich Dörner en Alemania. Las dos ópticas comparten un énfasis en tareas de laboratorio computarizadas relativamente complejas, construidas para parecerse a los problemas de la vida real. Sin embargo, los planteamientos difieren algo en objetivos y metodología teórica. La tradición iniciada por Broadbent hace hincapié en la distinción entre los procesos de resolución de problemas cognitivos que operan bajo conciencia versus fuera de la conciencia, y por lo general emplea sistemas computarizados matemáticamente bien definidos. La tradición iniciada por Dörner, por otro lado, tiene un interés en la interacción de los procesos cognitivos, motivación, y componentes sociales de la resolución de problemas, utilizando escenarios computarizados muy complejos que contienen hasta 2000 variables altamente interrelacionadas. Buchner describe las dos escuelas en detalle.
Estados Unidos
Iniciada por el trabajo de Herbert A. Simon en su libro «learning by doing» en dominios semánticamente ricos (e.g. Anzai & Simon, 1979; Bhaskar & Simon, 1977), los investigadores comenzaron a investigar problemas por separado en dominios diferentes tales como física, escritura o ajedrez y así renunciar a sus intentos de extraer una teoría global de la solución de problemas.
Otro Abordajes
Psicología clínica
Las tareas de laboratorio por sí solas pueden ser útiles para explicar los pasos lógicos y el razonamiento que subyacen en la resolución de problemas, sin embargo, por lo general omiten la complejidad y la valencia emocional de los problemas del «mundo real». En psicología clínica, los investigadores se han centrado en el papel de las emociones en la resolución de problemas, se ha demostrado que el control emocional pobre puede alterar el foco en la tarea de destino e impedir la resolución de problemas. Dentro de esta conceptualización, la resolución de problemas humanos se compone de dos procesos relacionados:
- Orientación de problema, enfoque motivacional / actitud / afectiva ante las situaciones problemáticas.
- Habilidades para solucionar problemas.
Trabajando con personas que sufren de lesiones en el lóbulo frontal, los neuropsicólogos han descubierto que las deficiencias en el control emocional y el razonamiento se pueden remediar, mejorando la capacidad de las personas lesionadas para resolver los problemas cotidianos con éxito.
Ciencias cognitivas
El trabajo experimental temprano de psicología Gestalt en Alemania sitúa el inicio del estudio de la resolución de problemas —por ejemplo, Karl Duncker en 1935 con su libro Zur Psychologie des produktiven Denkens (La psicología del pensamiento productivo) Este trabajo experimental continuó hasta la década de 1960, y principios de 1970, con investigaciones llevadas a cabo con un número relativamente sencillo (pero novedoso para los participantes) de tareas de laboratorio para la resolución de problemas.
La elección innovadora de tareas sencillas se basó en una solución óptima claramente definida por períodos cortos de tiempo para su resolución, lo que hizo posible para los investigadores rastrear los pasos de los participantes en el proceso de resolución de problemas. La asunción subyacente de los investigadores era que las tareas simples, como las Torres de Hanói, se corresponden a las principales propiedades «reales» en los problemas y por lo tanto la característica del proceso cognitivo en los intentos de los participantes para resolver problemas simples sería la misma que para los problemas del «mundo real». Se utilizaron problemas simples por razones de conveniencia con la expectativa de que serían posibles las generalizaciones dentro de problemas más complejos. Tal vez el trabajo más conocido en esta línea de exploración es la investigación de Allen Newell y Herbert A. Simon. Otros expertos han demostrado que el principio de la descomposición de datos mejora la habilidad para resolver problemas y permite hacer un mejor juicio.
Ciencias de la computación y Algoritmia
En ciencias computacionales y en la parte de inteligencia artificial que se ocupa de algoritmos («algorítmica»), la resolución de problemas abarca una serie de técnicas conocidas como algoritmos, heurística, análisis de causa raíz (ACR), entre otros. En estas disciplinas, la resolución de problemas es parte de un proceso más amplio que abarca la determinación de problemas, deduplicación de datos, análisis, diagnóstico, y reparación.
https://youtu.be/60jx0tDRnYA
Ingeniería
La resolución de problemas se utiliza en ingeniería, cuando los productos o procesos fallan, y se requiere de tomar una acción correctiva para prevenir más fallos. También se puede aplicar a un producto o proceso antes de que ocurra un fallo en el evento, es decir, cuando un problema potencial puede ser predicho y analizado, y se aplica una mitigación por lo que el problema nunca se produce en realidad. Técnicas tales como análisis modal de fallos y efectos se pueden utilizar para reducir proactivamente la probabilidad de que ocurran problemas.
La ingeniería forense es una técnica importante del análisis de fallos que consiste en trazar los defectos del producto y sus fallas. La acción correctiva puede ser usada para evitar futuros errores. La ingeniería inversa busca descubrir la lógica original de resolución de problemas, utilizado el desarrollo de un producto mediante su empleo.
Fuente: Wikipedia consultada el 12 de Octubre de 2019 – Reproducida solo a fines académicos.







